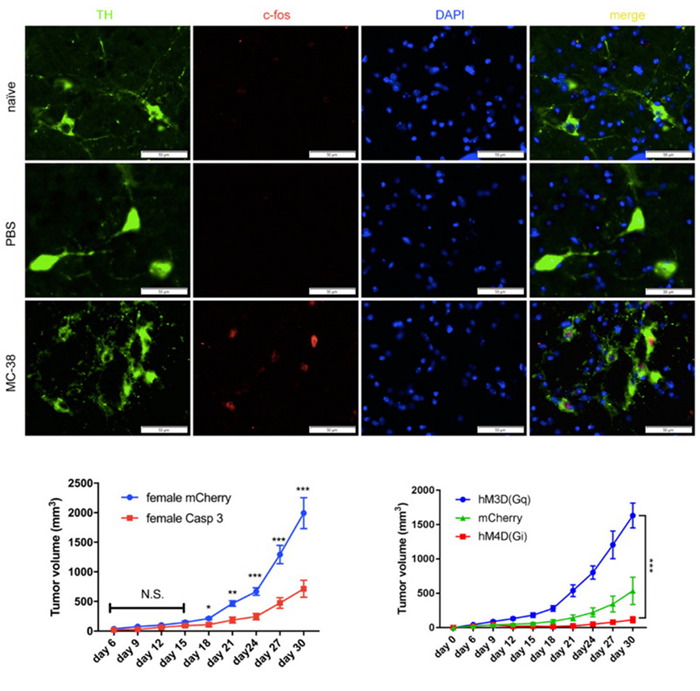
长久以来,病人的精神状况会影响肿瘤的生长的说法在民间纷纷不绝。但从严谨的科学角度,肿瘤的生长是否会受到神经系统的影响,如何影响,中枢神经系统又是如何感知身体上的肿瘤并通过哪种生理系统对肿瘤施加影响?2021年7月13日,我所王晓东实验室在《PNAS》杂志在线发表题为“VLM catecholaminergic neurons control tumor growth by regulating CD8+ T cells”的文章。文章报道了小鼠中枢神经系统中对压力应激的位于腹外侧髓质的儿茶酚胺(VLM CA)神经元对肿瘤调控的机制。在该论文中,研究人员首先发现接种了肿瘤的小鼠VLM CA神经元会激活,表示这类压力应激神经元可以感受身体中的肿瘤并作为压力(Stress)信号传递的脑内。研究人员然后通过把可以诱导细胞凋亡的腺相关病毒特异的注射到VLM神经元的脑区并通过此类神经元中特殊的酶激活凋亡。AAV-Casp3病毒特异性杀伤VLM CA神经元后研究人员发现肿瘤生长速度减慢并能显著延长荷瘤小鼠的存活期。他们然后通过使用化学遗传学工具进一步发现直接激活VLM CA神经元可以促进肿瘤生长,而抑制VLM CA神经元的活性则可以抑制肿瘤过度生长的表型。进一步研究发现VLM CA神经元对调节肿瘤的进展是通过调节CD8+ T细胞而实现的。VLM CA神经元缺失的小鼠,其瘤内和脾脏内CD4+、CD8+ T细胞的数量都显著增多,进一步通过使用免疫缺陷小鼠和CD4、CD8删除性抗体,发现该调节过程依赖于CD8+ T细胞。
这个工作还发现VLM CA神经元的杀伤不止影响同系接种肿瘤的生长,而且对于自发成瘤模型(APCmin/+和AOM/DSS)的肿瘤也具有抑制过度生长的作用。此外,VLM CA神经元的杀伤与化疗药物紫杉醇联合使用具有更好的效果,为通过调节神经活动来辅助治疗肿瘤提供了科学依据。


本文第一作者是王晓东实验室博士生张泽,该论文的其他作者包括王晓东实验室的博后李叶华博士,隋建华实验室博士生吕学远和赵琳琳。王晓东博士为本文通讯作者。该课题的研究经费来自中国科技部、国家自然科学基金和北京市科学技术委员会。