2021年11月1日,萝莉社
/北京生命科学研究所何新建实验室在New Phytologist杂志在线发表了题为“The RRM-containing protein UBA2c prevents early flowering by promoting transcription of the flowering repressorFLMin Arabidopsis”的研究论文。该研究发现了一个以前未知的开花抑制因子UBA2c,并证明了其通过促进关键开花抑制基因FLM的表达来抑制植物过早开花。
模式植物拟南芥中的MADS-box转录因子FLM是重要的开花抑制因子,在防止植物过早开花的过程中发挥重要作用,而且其作用呈现温度依赖性,其主要在低温条件下抑制开花,而在高温条件下不抑制开花或抑制作用较弱。FLM能够产生的两种响应温度的可变剪接形式FLM-β和FLM-δ,这两种剪接形式的温度响应被认为是其实现开花时间调控温度应答的主要机制。然而,目前对FLM的转录水平调节机制知之甚少。
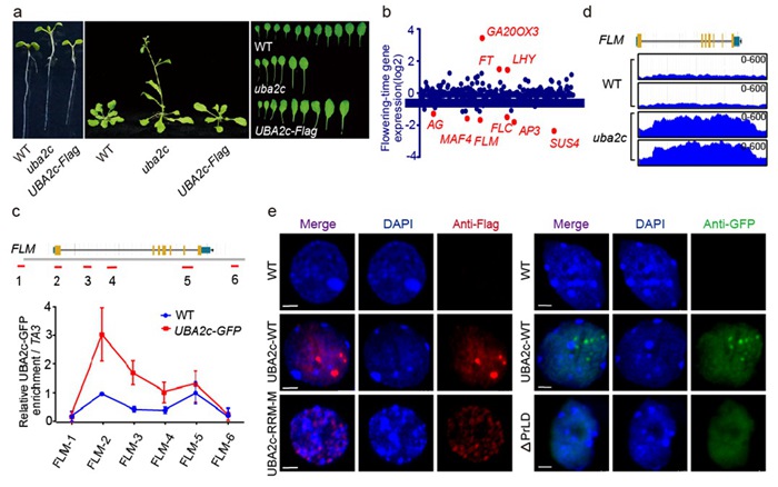
该研究通过遗传筛选EMS诱变建立的突变体库,鉴定到一个以前未知的开花抑制基因UBA2c,该基因编码的蛋白含有两个推断的保守RNA识别基序(RRM)和一个类朊病毒结构域(PrLD),其突变体表现出开花时间提早、下胚轴和叶柄伸长等表型(图1a)。通过分析uba2c突变体的转录组测序结果发现,开花抑制基因FLM的表达水平在uba2c突变体中受到抑制,并且uba2c突变体的开花时间、下胚轴及叶柄的生长发育表型与flm突变体相似(图1b)。生物膜干涉实验表明,UBA2c的RRM在体外既能够结合RNA也能够结合DNA,进一步通过染色质免疫沉淀实验证明了UBA2C在体内与染色质上FLM位点的结合(图1c),并且RNA聚合酶II与FLM的结合强度在uba2c突变体中显著降低。进一步研究发现,uba2c突变体中FLM表达水平的降低伴随其染色质上的H3K27me3修饰水平的升高(图1d),并且UBA2c对于FLM的转录和H3K27me3组蛋白修饰水平的调控依赖于组蛋白H3K27甲基化酶CLF。这些结果揭示了UBA2c在染色质上通过抑制组蛋白H3K27甲基化酶CLF的功能防止FLM上H3K27me3修饰的积累,从而增强RNA聚合酶II与FLM结合进而促进转录的分子机制。
该研究还探究了RRM和PrLD在UBA2c蛋白中所起的作用,发现对UBA2c主要定位在细胞核内,并且聚集形成散点状分布,对UBA2c中的两个RRM结构域上的保守位点进行突变或截掉UBA2c的PrLD结构域都会影响UBA2c在细胞核内形成散点状分布(图1e),并且不能互补uba2c突变体中的缺陷表型。这些结果揭示RRM和PrLD是UBA2c蛋白在细胞核内正常发挥功能从而促进FLM转录所必需。值得关注的是,uba2c突变体与flm突变体在不同温度条件及不同日照条件下都表现出高度相似的表型,而且它们早花表型在高温和低温条件下都非常明显,受到温度影响较小,这表明与以往的研究结论不同,FLM对开花时间的调控在很大程度上独立于温度变化。

图1 UBA2c通过促进FLM转录控制开花时间的分子机制。a:uba2c突变体的表型;b:uba2c突变体对开花时间调控基因表达的影响;c: ChIP-qPCR检测UBA2c-GFP在FLM染色质上的富集;d: UBA2c调控FLM上的H3K27me3修饰水平;e: UBA2c-WT,UBA2c-RRM-M, UBA2c-ΔPrLD 在细胞核上的定位。
综上,该研究通过正向遗传筛选鉴定到新的开花抑制因子UBA2c,并证明它通过促进关键开花抑制基因FLM的转录来调节开花时间,这丰富了我们对植物开花调控途径认识。 发现了UBA2c通过抑制组蛋白修饰H3K27me3来促进FLM转录,这为理解表观遗传修饰调控FLM的转录提供了证据,阐明了表观遗传修饰调控开花时间的新机制。
我所何新建实验室的博士生赵楠是该论文的第一作者。何新建研究员为该论文的通讯作者。该研究在萝莉社
/北京生命科学研究所完成,并得到了科技部、国家自然科学基金委及北京市政府的资助。