本篇文章报道了一项关于线粒体自噬调控和线粒体疾病的研究。研究发现,在线粒体疾病MTDPS13中突变的蛋白FBXL4定位于线粒体外膜,并且抑制线粒体自噬的过度激活。FBXL4与SKP1和Cullin1相互作用,形成SCF-FBXL4 E3泛素连接酶,通过泛素化降解线粒体自噬受体BNIP3和NIX来抑制线粒体自噬。当FBXL4发生突变时,SCF-FBXL4 E3泛素连接酶的组装受到抑制,导致BNIP3和NIX的积累和线粒体自噬的过度激活。研究还表明,敲除BNIP3或NIX可以抑制Fbxl4-/-小鼠中的线粒体自噬过度激活并挽救其寿命。这项研究增加了对线粒体自噬调控的理解,并提供了治疗线粒体疾病的新视角。线粒体自噬(Mitophagy)是重要的线粒体质量控制机制,与神经退行性变性、癌症、衰老和其他生理病理状况相关。现已知多条哺乳动物线粒体自噬途径。例如,帕金森症相关的PINK1-Parkin通路介导去极化线粒体的自噬清除;线粒体外膜受体BNIP3、NIX和FUNDC1介导缺氧诱导的线粒体自噬;NIX还介导红细胞成熟过程中线粒体的清除。然而,人们对线粒体自噬的调控机制及其病理学意义仍知之甚少。
FBXL4(F-box/LRR-repeat protein 4)突变导致线粒体DNA(mtDNA)耗竭综合征13(MTDPS13)。患者表现出mtDNA耗竭、呼吸缺陷、乳酸性酸中毒、脑肌病和多系统退化等症状。Fbxl4-/-小鼠表现出过度的线粒体自噬、线粒体数量减少和围产期死亡。目前,FBXL4突变的致病机制仍然不清楚。
2023年3月10日,萝莉社
/北京生命科学研究所蒋辉实验室在《EMBO Journal》杂志上发表了题为A mitochondrial SCF-FBXL4 ubiquitin E3 ligase complex degrades BNIP3 and NIX to restrain mitophagy and prevent mitochondrial disease的研究论文。该研究通过靶向线粒体基因的遗传筛选发现FBXL4负调控线粒体自噬。作者发现FBXL4定位于线粒体外膜,与SKP1和Cullin1组成SCF-FBXL4 E3泛素连接酶。SCF-FBXL4通过泛素化降解线粒体自噬受体BNIP3和NIX来抑制线粒体自噬的过度激活。更重要的是,在Fbxl4-/-小鼠中敲除Bnip3或Nix可以有效抑制线粒体自噬过度激活、纠正代谢紊乱并挽救其寿命。
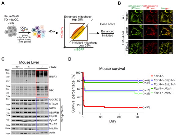
作者利用指示pH变化的报告基因mitoQC建立了基于FACS的线粒体自噬检测系统,并利用实验室构建的靶向线粒体基因的sgRNA文库进行了CRISPR-Cas9筛选(图1A)。筛选结果及后续验证发现敲除FBXL4及其他几个基因强烈激活线粒体自噬(图1B)。由于FBXL4与疾病的相关性,作者选择其作为主要的研究对象。
作者首先确定了FBXL4的亚线粒体定位,发现它是定位在线粒体外膜的F-box蛋白,与SKP1和Cullin1相互作用,形成SCF-FBXL4 E3泛素连接酶。为了研究FBXL4敲除导致线粒体自噬过度激活的分子机制,作者在缺失FBXL4的细胞中再次进行靶向线粒体基因的CRISPR-Cas9筛选,发现敲除线粒体自噬受体BNIP3或NIX能够阻断FBXL4缺失导致的过度线粒体自噬,并进一步证明了BNIP3和NIX是SCF-FBXL4 E3泛素连接酶的底物。值得注意的是,作者还发现FBXL4的致病性点突变会抑制SCF-FBXL4 E3泛素连接酶的组装,导致BNIP3和NIX积累和过度线粒体自噬。
最后,Fbxl4-/-小鼠也表现出BNIP3和NIX蛋白积累、过度线粒体自噬和线粒体数量减少(图1C)。更重要的是,Fbxl4-/-小鼠线粒体数量减少、发育迟缓、代谢紊乱和围产期大量死亡等异常表型可以被Bnip3或Nix的敲除所挽救(图1D)。

图1
FBXL4缺失过度激活BNIP3和NIX依赖的线粒体自噬,造成线粒体数量减少和小鼠死亡。
A,靶向线粒体筛选线粒体自噬调控基因的示意图。
B,FBXL4-KO在HeLa细胞诱导线粒体自噬。在最左边Merged图中,黄绿色的mtKeima信号标记细胞质内的线粒体,红色的mtKeima信号标记溶酶体内的线粒体(线粒体自噬)。
C,Fbxl4 -KO升高小鼠肝脏中线粒体自噬受体BNIP3和NIX的蛋白水平(红框)并导致其他线粒体蛋白减少(蓝框)。
D,小鼠生存曲线。
综上所述,作者报道了一个新的线粒体外膜E3泛素连接酶SCF-FBXL4,发现其通过降解线粒体自噬受体BNIP3和NIX,防止线粒体自噬的过度激活。FBXL4的缺陷导致E3泛素连接酶活丧失,造成组织器官中线粒体数量过少和围产期死亡(图2)。该研究为线粒体脑肌病MTDPS13的致病机理和治疗策略提供了重要线索。

图2:FBXL4缺失导致线粒体自噬的分子机制
萝莉社
/北京生命科学研究所与北京师范大学联合培养的博士生曹钰为该论文的第一作者,蒋辉博士为通讯作者。该论文其他作者包括蒋辉课题组的郑静、万华云、孙雨秋、傅松、刘珊珊和何白羽,蛋白质组中心的陈涉博士和蔡改红,代谢组学中心的马燕博士和曹杨,遗传筛选中心的李祺博士以及转基因动物中心的王凤超博士。该研究由科技部、北京市政府和萝莉社
共同资助,在萝莉社
/北京生命科学研究所完成。
论文链接
//doi.org/10.15252/embj.2022113033