“万树江边杏,新开一夜风”,开花是高等植物由营养生长进入生殖生长的标志,对后代繁衍具有重要作用。开花时间影响作物产量和品质,解析开花时间的调控机制一直是研究热点。植物在长期进化中形成了复杂精确的机制,通过响应内源信号与环境变化来调控开花时间。拟南芥中开花诱导至少有四个调控途径,即春化途径、光周期途径、自主途径和赤霉素途径。不同的调控途径汇聚在一些关键的开花时间调控基因上,其中包括开花抑制基因FLC。自主开花途径通过抑制FLC的转录进而促进开花。目前,已报道了多个参与自主开花途径的组分,对这些组分各自如何发挥功能已有研究,但是不同组分之间如何协同调控FLC的分子机制尚不清楚。
2022年6月30日,萝莉社
/北京生命科学研究所何新建实验室在Nucleic Acids Research杂志在线发表了题为“Characterization of an autonomous pathway complex that promotes flowering inArabidopsis”的研究论文。该研究在拟南芥中鉴定到了一个新的参与自主开花途径的多亚基蛋白复合体AuPC,揭示了该复合体通过调控开花抑制基因FLC的表达促进植物正常开花的分子机制,为理解开花时间的调控提供了新的认知。
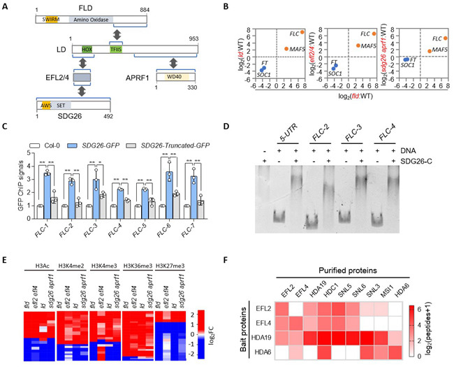
该研究通过亲和纯化结合质谱分析(AP-MS)的方法鉴定到了一个由FLD、LD、SDG26、EFL2、EFL4和APRF1组成的多亚基蛋白复合体,并利用酵母双杂交、体外pull down以及突变体背景下AP-MS等实验证明了复合体中各组分的相互作用方式,揭示了LD在复合体中作为支架蛋白发挥作用(图1A)。对复合体中的突变体进行表型观察,发现所有突变体在长、短日照条件下均表现晚花,经春化处理后抑制晚花表型,说明该复合体参与自主开花途径,所以将该复合体命名为AuPC。RNA-seq分析发现,AuPC突变体中开花抑制基因FLC转录升高(图1B);ChIP-PCR 分析发现,SDG26、EFL2 和 APRF1 富集在FLC位点,表明AuPC直接调控FLC(图1C)。此外,EMSA检测发现,SDG26蛋白C端在体外直接结合DNA(图1D),体内C端缺失影响SDG26在FLC位点的富集以及其对开花时间的调控。通过 ChIP-seq分析发现,在所有AuPC突变体中,与转录激活相关的修饰(H3ac、H3K4me3、H3K36me3)升高,与转录抑制相关的修饰(H3K27me3)降低(图1E),且AuPC中EFL2和EFL4能够共纯化组蛋白去乙酰化复合体组分HDA19、HDC1、SNL3、SNL5 和 SNL6(图1F),说明AuPC在一定程度上通过直接参与组蛋白去乙酰化从而抑制FLC表达。

图1 AuPC复合体通过抑制FLC转录调控开花时间的分子机制
综上,该研究鉴定到了一个参与自主开花途径的复合体AuPC,发现了两个新的参与自主开花途径的组分EFL2和EFL4,证明了AuPC通过调控开花抑制基因FLC促进植物正常开花,揭示了各组分之间的相互作用方式及调控开花时间的分子机制。该研究拓宽了自主开花途径调控开花时间的认知,阐明了表观遗传修饰调控开花时间的重要性。
何新建实验室的博士研究生齐佩琳,博士后周豪然和赵强强为本论文的共同第一作者,何新建研究员为通讯作者。该研究在北京生命科学研究所完成,并得到了科技部、国家自然科学基金委及北京市政府的资助。