导读 ⭐
Introduction
真核生物中的RPD3类组蛋白去乙酰化酶对调控染色质状态和基因表达具有重要作用。高等植物中进化产生了多个功能特异的RPD3类组蛋白去乙酰化酶,其中模式植物拟南芥中的HDA19和HDA6序列相似,但功能高度分化。HDA19参与植物正常生长发育,是植株维持正常形态所必需,而HDA6主要负责控制植物开花时间及基因组DNA甲基化。它们实现特异功能的分子机制和生物学意义尚不清楚。
2025年4月28日,萝莉社
/北京生命科学研究所何新建实验室在EMBO Journal 在线发表了题为“Essential angiosperm-specific subunits of HDA19 histone deacetylase complexes in Arabidopsis”的研究论文,发现拟南芥中的被子植物特异蛋白HDIPs对HDA19实现其功能特异性发挥了关键作用。
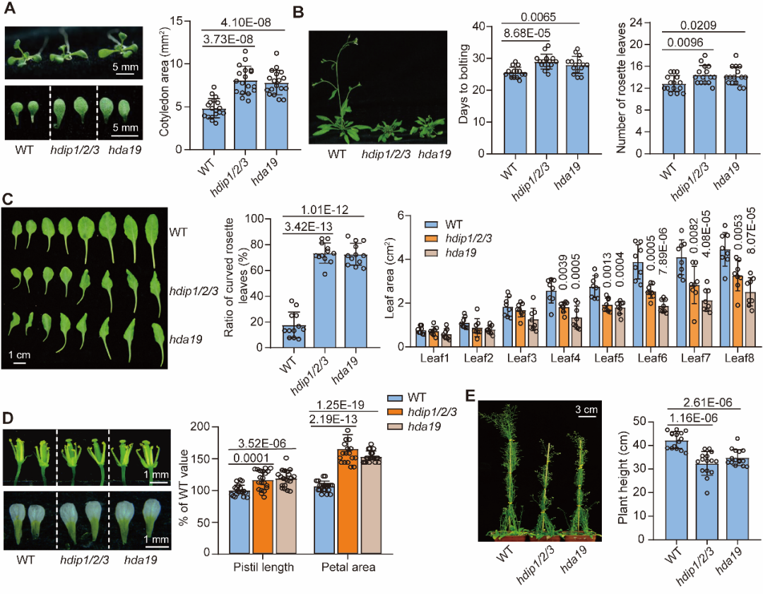
该研究通过亲和纯化联合质谱分析,发现拟南芥中一类被子植物特有的未知功能蛋白能够与HDA19结合,但不能与HDA6结合,命名为 HDIP1/2/3(HDA19-interacting protein 1, 2, and 3)。HDIP1/2/3和HDA19能够进一步共同结合组蛋白去乙酰化酶复合体的保守亚基,形成植物中的SIN3型组蛋白去乙酰化酶复合体。遗传分析发现,HDIP1/2/3功能冗余,并且hdip1/2/3三突变体呈现出明显的生长发育缺陷表型,表现为子叶膨大,莲座叶向下弯曲,植株矮小,开花延迟,果荚变短;这些表型与hda19 突变体的表型高度相似,而与HDA19组蛋白去乙酰化酶复合体其他组分的突变体明显不同,揭示了HDIP1/2/3与HDA19的生物学功能紧密关联(图1)。
通过ChIP-seq和RNA-seq联合分析发现,HDIP1和HDA19蛋白在全基因组水平共定位,主要富集在基因的转录起始点附近,共同抑制大量靶基因的表达,这些基因在生物逆境和非生物逆境胁迫应答基因中高度富集。在hdip1/2/3和hda19突变体中,逆境胁迫应答基因过量表达,导致植株矮小,同时耐旱性水平显著增强。这些结果表明,被子植物中进化产生的HDIP1/2/3通过与HDA19协同作用,在非逆境条件下抑制逆境胁迫应答基因转录,维持植物的正常生长发育。

图1
HDIP1/2/3和HDA19共同调控植物生长发育
利用 ChIP-seq对组蛋白乙酰化水平进行检测,发现HDIP1/2/3和HDA19在全基因组水平上对转录的的抑制只在少部分基因上依赖组蛋白去乙酰化作用,揭示了独立于组蛋白去乙酰化作用的基因转录抑制功能。通过体外凝胶阻滞迁移电泳发现,HDIP蛋白中一个未知功能的a-螺旋结构域倾向于结合较长的双链DNA。进一步研究发现,该结构域对具有高级结构的DNA和核小体DNA具有高度结合能力,是HDIP1/2/3在植物体中发挥生物学功能所必需的,可能在体内参与抑制性染色质状态的形成。上述结果表明,被子植物特异亚基HDIP1/2/3能够与HDA19协同作用,通过依赖组蛋白去乙酰化和不依赖组蛋白去乙酰化两种方式共同抑制逆境胁迫应答基因的表达(图2)。

图2
HDIP-HDA19组蛋白去乙酰化酶复合体作用模型
综上,本研究发现了拟南芥HDA19组蛋白去乙酰化酶复合体中未知功能的被子植物特异亚基HDIP1/2/3,阐明了HDIP1/2/3与HDA19协同抑制胁迫应答基因表达的分子机制,揭示了被子植物成功适应陆生环境并成为主导类群在染色质层面的调控机制。
何新建实验室已毕业的博士生刘娜为该论文的第一作者,何新建研究员为通讯作者。其余作者包括北京生命科学研究所李嘉欣、袁丹阳、苏银娜、王琪、苏晓敏、李琳、陈涉研究员、萝莉社
基础医学院张沛、李海涛教授。北京生命科学研究所王利珍博士和韩霆研究员为本研究提供了细胞实验材料支持。该研究得到科技部和国家自然科学基金委的资助。
论文链接
//www.embopress.org/doi/epdf/10.1038/s44318-025-00445-w